Comprendre nos poissons en 9 points : les réflexes du métabolisme
Tout passionné d’aquariophilie devrait avoir en tête le fonctionnement du métabolisme des poissons. Cela permettrait de réagir face aux comportements anormaux dans leur environnement, mais également de pouvoir leur fournir des conditions de vie optimales et leur permettre un épanouissement total pour une bonne santé !
En effet, nos petits habitants ont besoin de coordonner plusieurs fonctions vitales pour se déplacer, nager, manger, respirer. Chaque espèce diffère dans sa manière de vivre, et aura développé certaines fonctions spécifiques.
C’est un sujet fort intéressant qui m’a permis d’en apprendre beaucoup sur nos petits protégés. Vous voulez en savoir plus ? C’est juste en dessous !
Comment la respiration fonctionne-t-elle chez nos poissons, quels sens utilisent-ils pour faire face aux dangers ? Comment le métabolisme convertit-il la nourriture en énergie ? De quelles manières réagissent-ils face aux menaces externes ?
Un corps de rêve !
Une série de pompe et d’abdo ? Et non, nos amis les poissons n’ont pas besoins de tout ça pour se forger un corps d’athlète ! Chaque espèce a su développer son corps afin de pouvoir répondre à son environnement. En effet, le milieu aquatique présente quelques contraintes, comme la résistance de l’eau et sa densité, sa teneur en oxygène plus faible que dans l’air, ces torrents à fort courant ou les eaux calmes d’un étang.
Par exemple, le néon bleu (paracheirodon innesi) est un poisson d’Amazonie, qui vit dans les eaux supérieures et mouvementées, et qui dispose d’un corps allongé et fuselé lui permettant une nage rapide ainsi qu’un hydrodynamisme maximal dans l’eau. La résistance face à l’eau est alors réduite grâce à son corps. Alors que l’Ancistrus sp. , poisson de fond, disposera d’un corps tassé et plat lui permettant de se plaquer contre les roches à l’aide de sa bouche ventouse, mais également de maintenir sa position dans les eaux à fort courant.
La vision et l’ouïe : complémentarité !
Par défaut, les poissons voient floue de loin, ils sont donc myopes.
Cependant on peut déterminer 2 types de visions pour un même poisson, la visions binoculaire (vue à l’aide des 2 yeux) et la vision monoculaire. Ces 2 types de visions définissent un angle selon la nature du poisson.
Le poisson prédateur aura une vision binoculaire beaucoup plus développée, lui permettant de se concentrer vers l’avant, et de visualiser avec facilité ses proies. Ses yeux seront disposés plus en avant de la tête, de façon rapprochées. L’angle de la vision monoculaire sera beaucoup plus réduit.
Au contraire, un poisson non prédateur, disposera d’une vision binoculaire moins développé, lui permettant d’élargir l’angle de la vision monoculaire. Cet aspect permet au poisson d’obtenir une vision plus large des dangers qui l’entoure. Ses yeux sont situés sur les côtés.
Nos amis visualisent leur environnement tout en couleur, bien que chaque couleur ne réagit pas de la même sorte dans l’eau. Par exemple le rouge et l’orange s’estompent respectivement à 5 et 15 mètres de profondeurs, alors que le vert et le bleu atteignent les profondeurs plus facilement (jusqu’à 75m de profondeur selon la quantité de particule en suspension dans l’eau).
Les espèces qui vivent dans les eaux claires disposent d’une meilleure vue que les espèces qui vivent en eaux troubles. Il existe des espèces cavernicoles comme Astyanax mexicanus, où les yeux ont été recouvert d’une couche de graisse, ils utilisent davantage les autres sens pour vivre dans leur environnement sombre et sans lumière, mais surtout leurs chimiorécepteurs, et plus particulièrement leur ligne latérale.
Les ondes sonores perçues par les poissons sous forme de vibrations génèrent des différences de pressions captées par la ligne latérale du poisson. Cette fameuse ligne latérale agit comme une paire d’yeux secondaire. Grâce à elle, la vision d’ensemble du poisson, couplé à sa vue, se retrouve amplifiée et améliorée. La ligne latérale est un organe mécano-sensoriel composé d’une série de canaux placés sous la peau et dessinant une ligne sur chaque flanc (neuromastes superficiels et neuromastes de canaux), commençant au niveau de la tête et se terminant près de la queue.
Les vibrations de basses fréquences (entre 10 et 200Hz) sont captées, alors que les sons de fréquence plus élevé (jusqu’à 8kHz) sont capté par le dispositifs d’oreille interne couplé à l’appareil de Weber.
L’appareil de Weber est un système reliant la vessie natatoire (jouant le rôle d’amplificateur de son) au dispositif auditif du poisson par l’intermédiaire de petits osselets appelés osselets wébériens. La vessie natatoire se met à vibrer lorsqu’elle est soumise à une onde sonore, elle crée un champ sonore secondaire qui amplifie le déplacement des particules d’eau qui l’entourent, cette amplification permet d’augmenter la sensibilité auditive du poisson. La ligne latérale permet alors, de détecter les variations hydrodynamiques proches, par exemple lorsque le poisson est au sein d’un banc, il détectera ses semblables !
L’orientation : à tribord moussaillon !
Dans la nature, les poissons sont attirés par des zones dites « attractives » qu’on appellera des « attracteurs », cela permet de mettre en évidence leur faculté de s’orienter dans l’eau. On nomme « attracteurs » les endroits géographiques de migration pour la reproduction, les endroits où les bancs de poissons ont l’habitude de se nourrir, mais cela peut être également un lieu de paix comme un refuge.
En milieu aquatique, la lumière, le son et les odeurs se diffusent différemment, en cause, les propriétés physico-chimique de l’eau.
L’orientation s’effectue grâce à l’oreille interne qui leur permet de s’orienter en 3 dimensions. Les otolithes (petits cristaux dans l’oreille interne) permettent d’enregistrer l’inclinaison de la tête et l’accélération du corps. Le mouvement de la nage dans l’eau, permet d’activer des capteurs directionnels droite / gauche.
Cependant, la ligne latérale intervient grandement dans l’orientation des poissons à travers les courants. Les courants d’eau sont définis comme étant des masses d’eau, porteurs de messages chimiques, on comprend mieux comment les signaux sont transmis aux mâles lorsque les femelles sont prêtes à se reproduire !
Les élasmobranches (Requins et raies) seraient capables de détecter les courants d’eau grâce à leur perception du champ électrique ! Le champ magnétique de la terre induit des champs électriques de quelques nano Volt par cm (nV/cm) détectable par cette classe.
Les poissons sont également capables de s’orienter grâce aux repères visuels fixe, des « chemins » qu’ils prennent habituellement pour aller se nourrir par exemple.
L’odeur et le goût : l’union fait la force !
L’odeur et le goût jouent un rôle important dans la communication mais aussi dans la recherche de nourriture. Le sens gustatif leur permet de différencier la nourriture comestible et celle impropre à leur consommation, vous avez peut-être déjà observé vos pensionnaires saisir de petites choses dans leur bouche, les garder un instant puis les recracher ?
Vous voulez mettre en avant leur capacité sensorielle de l’odeur et du goût ? Jetez une petite quantité de nourriture dans un coin du bac, hors de la vue des poissons et très lentement, de façon à ne pas créer de vibrations lié au contact de la nourriture sur l’eau. Vous verrez alors tous vos pensionnaires attirés par l’émanation des odeurs sapides de la nourriture, rechercher et se diriger vers la zone en question.
Les organes du goût se rapprochent de celle que nous possédons sur la langue, sous forme de bourgeons sensoriels qui se situent au niveau du plancher et du plafond de la bouche (plus souvent chez les cyprinidés) mais également sur les lèvres, les barbillons (où ils sont en grand nombre) et la peau de la tête.
Les organes olfactifs se composent de narines placées de façon symétriques entre le museau et les yeux, mais les formes, le nombre et leur emplacement diffère pour chaque espèce. Cependant certaines espèces n’en possède pas, d’autres en ont une de chaque côté ou en possède 2 de chaque côté (chez la carpe Koï par exemple).
Les capteurs sont situés essentiellement au niveau des ouvertures nasales près de la bouche mais également le long du corps. Pour les poissons de fond et les poissons chat, ces récepteurs sont concentrés surtout aux niveaux des barbillons et du pourtour de la bouche. Ils sont utilisés pour détecter la nourriture, efficace pour les espèces nocturnes !
C’est ainsi que les poissons, dans leur milieu aquatique reçoivent directement les substances sapides dissoutes dans l’eau. Ils peuvent alors détecter la nourriture à plusieurs mètres de l’origine.
Ces 2 sens seront plus ou moins développés selon l’espèce du poisson, on comprendra pourquoi nos chers poissons de fond tel que l’ancistrus ou les corydoras disposeront d’un sens plus aigu de l’odorat et du goût que les autres espèces ! De vrais gourmets !
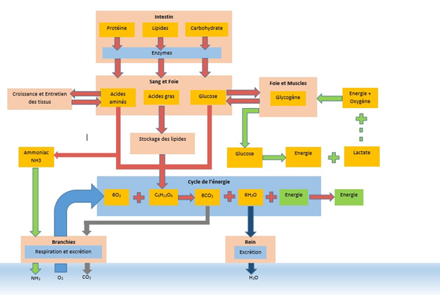
La puissance du métabolisme !
Le métabolisme d’un poisson (et de tout être vivant d’ailleurs) est l’ensemble des processus chimiques se produisant dans le corps et qui permettent de le maintenir en vie. On différencie 2 types de processus métabolique :
Le catabolisme qui dégrade les matières organiques pour produire de l’énergie (tel que le processus dégradant la nourriture et permettant d’alimenter l’activité musculaire du poisson lors de la nage) et excrète les déchets.
L’anabolisme permettant la construction des tissus organiques (notamment pour la croissance, la reproduction ou la réparation de tissus)
Le métabolisme sera différent d’une espèce à une autre, selon la taille, l’activité du poisson (calme ou rapide). Il dépendra également de la nutrition, de la respiration, de la fabrication de métabolites (nécessaire au fonctionnement du métabolisme), de l’osmo-régulation et de l’élimination des déchets.
Le taux métabolique, qui détermine l’énergie nécessaire à un poisson, sera fonction de l’environnement aquatique : température, salinité et oxygène, de la qualité de son environnement, mais aussi de la taille, de l’âge du poisson (pour la reproduction)
Le processus de reproduction est enclenché seulement avec l’énergie restante, c’est-à-dire lorsque tous les processus vitaux permettant de maintenir en vie le poisson ont été alimenté, y compris l’énergie permettant de combattre le stress et la maladie.
En fait, l’énergie est produite par oxydation à l’aide d’oxygène, c’est pourquoi un apport constant en oxygène est nécessaire dans le bac. Dans les cas d’extrême urgence (lorsque l’oxygène est manquant) l’énergie peut être produite rapidement par les muscles blancs à travers un procédé qui s’appelle la « glycolise ».
A l’aide de l’hormone d’adrénaline, il transforme le glycogène en glucose puis en énergie, tout ceci sans l’aide d’oxygène. Cependant il produit un déchet très toxique à forte concentration : le lactate. Le manque d’oxygène ne doit être qu’éphémère car comme tout déchet, le lactate a besoin d’oxygène pour être dégradé.
Les déchets constitués de dioxyde de carbone et d’ammoniac sont excrétés par les branchies, et les autres déchets tel que la purine, l’eau ou l’urée par les reins.
La nutrition : qu’est-ce qu’on mange ce soir ?
Les poissons ne sont pas égaux. En effet, on retrouve 3 catégories principales : les carnivores qui ont une alimentation à base de chair, les végétariens qui broutent essentiellement des algues et végétaux, et les omnivores (mix des 2). Ainsi, chaque type a développé son système digestif par rapport à son mode d’alimentation.
Les végétariens ont un intestin long et sans estomac permettant au enzyme d’être au contact de la nourriture pendant une période prolongée (la matière végétale est beaucoup plus difficile à digérer).
Les carnivores ont un intestin court avec un estomac, permettant la digestion des protéines dans un environnement très acide.
Processus de digestion
La digestion de la nourriture commence dans l’estomac, les enzymes vont ensuite décomposer la nourriture. La matière obtenue est ensuite dirigée vers l’intestin : les nutriments utiles sont captés par le sang et distribués. L’excédent est évacué sous forme de matière fécale.
La nourriture est composée de protéine, de glucides, de lipides, de minéraux et de vitamines. Quels sont leurs rôles ?
Les protéines sont constituées d’une combinaison entre 21 acides aminés. Elles servent essentiellement à la croissance ou l’entretien des tissus. Lors d’excès d’acides aminés, les poissons peuvent les convertir en « énergie ». La décomposition entraîne un déchet : l’ammoniac.
Les glucides sont composés de chaîne de sucres simples. On les retrouve principalement dans les matières végétales. Les glucides sont transformés en glucose lors de la digestion. Celle-ci fournit l’énergie nécessaire pour la respiration et peut également être stocké sous forme de glycogène dans le foie et les muscle pour une utilisation ultérieure.
Les lipides sont décomposés lors de la digestion, ils forment une chaîne d’acides gras et sont stockés sous forme de dépôt de graisse. Lorsque les lipides sont sollicités, ils sont oxydés par les muscles bruns pour fournir de l’énergie. Ils permettent également la construction des cellules vitales.
Les minéraux et vitamines sont nécessaires au bon fonctionnement des processus métaboliques du poisson, et pour une bonne santé.
Jetez un oeil à l’article concernant les aliments pour poissons
Oxygénation et respiration : de l’air !
L’eau ne contient que très peu d’oxygène par rapport à l’air (environ 5%), sans aucun doute, c’est un élément vital pour le poisson qui se doit d’avoir un système efficace, permettant de récupérer le maximum d’oxygène dans l’eau.
Le poisson utilise un système de pompe de faible puissance mais très efficace, à l’aide de sa bouche (cavité buccale précisément), de la surface des branchies et de l’opercule. Vous avez certainement dû remarquer vos poissons ouvrir et fermer la bouche sans cesse, il aspire l’eau ! Cette technique permet de créer un flux direct sur la surface des branchies.
La surface des branchies est une barrière très fine qui sépare le poisson de son environnement. Les branchies sont composées de nombreux petits capillaires sanguins à travers laquelle l’oxygène de l’eau de diffuse directement. Grâce aux branchies et au système de contre-courant (le sang circule dans le sens contraire à la diffusion d’eau), les poissons arrivent à capter environ 80% de l’oxygène disponible et les globules rouges transportent l’oxygène directement aux cellules de l’organisme.
- La bouche ouverte, la cavité buccale se dilate et se remplie par l’abaissement de son plancher.
- La bouche se referme et le relèvement du plancher de la bouche, chasse l’eau vers les fentes branchiales, et l’eau pénètre dans la cavité branchiale
- La cavité branchiale se contracte et l’opercule se soulève, chassant l’eau
L’osmo-régulation
L’osmo-régulation est différente pour les poissons marins et les poissons d’eau douce, en effet il existe une différence de concentration en sel entre leur milieu aquatique et leur fluides corporels.
On observe 2 phénomènes : la diffusion et l’osmose.
La diffusion : lorsque 2 solutions de concentration différente (en sel) sont séparées par une membranes, les ions de sel se déplaceront par diffusion au travers de la membrane semi-perméable, de la solution la plus concentrée en sel vers la solution la moins concentrée.
L’osmose : l’eau se déplacera dans la direction inverse (par osmose) afin de diluer la solution la plus concentrée. L’eau est alors attirée vers le milieu le plus concentré en sel grâce à la pression osmotique.
Etant donné que les fluides corporels des poissons d’eau douce présentent une concentration plus élevée en sel que l’eau de provenant de leur environnement, l’eau va avoir tendance à circuler vers les tissus internes du poisson par l’intermédiaire des branchies (principe d’osmose) alors que les sels contenus dans les fluides corporels auront tendance à vouloir s’échapper, du poisson vers le milieu aquatique, moins concentré en sel (principe de la diffusion).
Pour pallier à la perte de sel par diffusion, le poisson récupère les sels de son urine avant excrétion alors que les branchies captent activement les sels de l’eau.
Pour faire face au processus d’osmose, les poissons possèdent des reins très efficaces permettant d’excréter l’eau rapidement hors de leur corps.
Les membranes des branchies vont alors capter les sels de leur environnement aquatique afin de créer un équilibre entre la teneur en sel de leur milieu et celle de leur corps.
Le système immunitaire : comment ça marche ?
Le système immunitaire permet de protéger le poisson contre les organismes pathogènes. La couche d’écaille et de peau est la première barrière physique contre les organismes pathogènes et les dommages physiques. Le mucus contenant des substances bactéricides et fongicides renforce cette barrière. Ce mucus est constamment renouvelé afin de dissuader la prolifération des parasites externes.
Cependant les bactéries ont une porte ouverte ailleurs, vers l’intérieur, via le tube digestif, mais là encore, l’organisme dispose d’enzymes, combiné à un pH acide décourageant la plupart des pathogènes.
La plupart du temps, les pathogènes s’infiltrent par le biais de plaies ouvertes ou par l’intestin. Parfois, le stress peut entrainer un dysfonctionnement de l’intestin, la fermentation anaérobique et les enzymes s’attaquent alors, aux parois intestinales, c’est ainsi que les pathogènes peuvent pénétrer dans l’organisme, dans les tissus et le sang .
Certaines substances dans le sang permettent de contrer les agents pathogènes :
Les interférons et la protéine C- réactive.
Les interférons sont des protéines produites par le système immunitaire et par d’autres cellules. En cas d’inflammation, le taux de protéine C-réactive augmente dans le sang. Une inflammation peut être causée par une maladie infectieuse, inflammatoire ou tumorale.
La formation d’anticorps est effective grâce au rein et la rate, et peu prendre jusqu’à 2 semaines pour être produite. Chaque anticorps se forme pour combattre un agent pathogène spécifique qui est appelé « antigène ». L’anticorps s’attache à son antigène, et peut le combattre de 3 manières différentes.
La première méthode étant de stopper sa reproduction et donc de limiter sa prolifération.
Il peut également désintoxiquer l’antigène, permettant aux globules blancs de « l’ingérer »
Et pour finir, il peut faire appel à un composant sanguin qui l’aidera à détruire l’antigène.
Principe de la vaccination
Si l’antigène a déjà été rencontré auparavant, la multiplication d’anticorps sera beaucoup plus rapide et plus efficace. Cette étape est effectuée par l’introduction d’un pathogène détoxifié permettant de constituer des anticorps spécifiques à l’antigène.
Note : A basse température, le système immunitaire est ralenti !
C’est pourquoi, il est important d’avoir une eau de bonne qualité. Un poisson avec des plaies et se trouvant dans une eau « sale » à des chances d’être beaucoup plus sensibles aux agents pathogènes.
Le mot de la fin !
La compréhension du fonctionnement d’un poisson est un sujet très intéressant qui mérite d’être étudié et compris par nous autre, aquariophiles. Sensibilisé sur ce sujet, nous avons toutes les clés en main pour leur créer un environnement naturel, permettant leur épanouissement.
Ils nous le rendront au centuple, en nous présentant leurs plus belles couleurs et des comportements agréables à observer !
J’espère que cet article vous a plu !
N’hésitez pas à partager et rendez-vous sur mon profil FishFish ou ma page Facebook JG Aquarium Naturel pour de nouvelles lectures !
A bientôt !
